会员登录
会员注册
首页
关于分会
分会简介
工作条例
专家委员会
协会理事
会长及副会长
新闻中心
通知公告
分会动态
行业动态
会员动态
争先树优
展会资讯
科技创新
科技奖
科创企业
科创人才
成果评价
科研课题
新技术示范
能力评价
智能建造
金属屋(墙)面企业评
楼承板企业评价
墙板企业评价
桥梁加工制造企业评价
集成房屋等级评价
专题活动
会议专题
QC竞赛
信用建设
信用申报
通知公告
信用动态
信用企业名单
专家库
钢结构专家库
专家申请
标准动态
标准提案
标准发布
标准动态
标准宣贯
会员专区
入会指南
会员登录
会员风采
首页
关于分会
分会简介
工作条例
专家委员会
协会理事
会长及副会长
新闻中心
通知公告
分会动态
行业动态
会员动态
争先树优
展会资讯
科技创新
科技奖
科创企业
科创人才
成果评价
科研课题
新技术示范
能力评价
智能建造
金属屋(墙)面企业评
楼承板企业评价
墙板企业评价
桥梁加工制造企业评价
集成房屋等级评价
专题活动
会议专题
QC竞赛
信用建设
信用申报
通知公告
信用动态
信用企业名单
专家库
钢结构专家库
专家申请
标准动态
标准提案
标准发布
标准动态
标准宣贯
会员专区
入会指南
会员登录
会员风采
首页
>
新闻中心
>
通知公告
导航分类
新闻中心
通知公告
分会动态
行业动态
政策法规
行业动态
会员动态
争先树优
展会资讯
通知公告
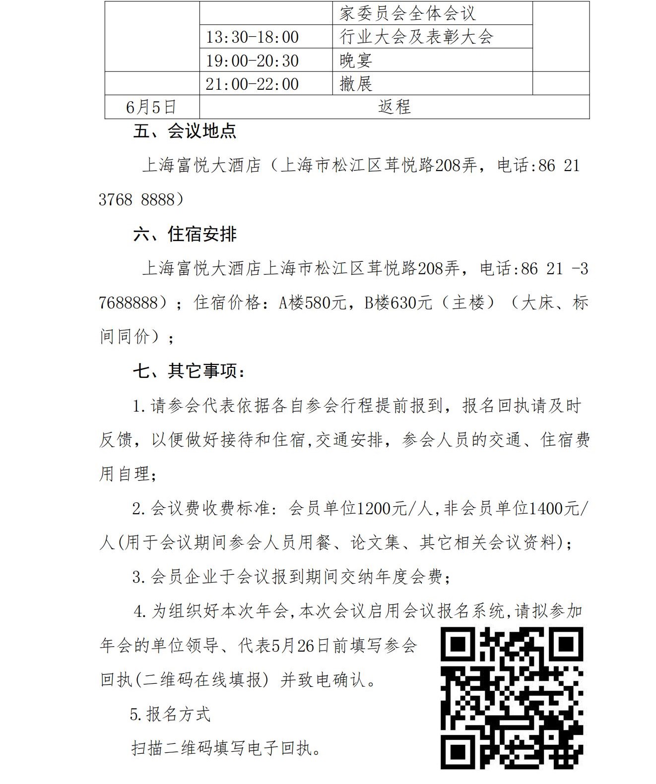
关于召开2023年全国建筑钢结构行业大会的通知
发布时间:2023-03-18 来源:建筑钢结构网
分享:
下载附件:
关于召开2023年全国建筑钢结构行业大会的通知
上一篇:关于钢结构桥梁制造企业综合能力评价专家审查意见的公示
下一篇:关于开展2022年度建筑钢结构企业信用等级评价工作通知
你知道你的Internet Explorer是过时了吗?
为了得到我们网站最好的体验效果,我们建议您升级到最新版本的Internet Explorer或选择另一个web浏览器.一个列表最流行的web浏览器在下面可以找到.