会员登录
会员注册
首页
关于分会
分会简介
工作条例
专家委员会
协会理事
会长及副会长
新闻中心
通知公告
分会动态
行业动态
会员动态
争先树优
展会资讯
科技创新
科技奖
科创企业
科创人才
成果评价
科研课题
新技术示范
能力评价
智能建造
金属屋(墙)面企业评
楼承板企业评价
墙板企业评价
桥梁加工制造企业评价
集成房屋等级评价
专题活动
会议专题
信用建设
信用申报
通知公告
信用动态
信用企业名单
专家库
钢结构专家库
专家申请
标准动态
标准提案
标准发布
标准动态
标准宣贯
会员专区
入会指南
会员登录
会员风采
首页
关于分会
分会简介
工作条例
专家委员会
协会理事
会长及副会长
新闻中心
通知公告
分会动态
行业动态
会员动态
争先树优
展会资讯
科技创新
科技奖
科创企业
科创人才
成果评价
科研课题
新技术示范
能力评价
智能建造
金属屋(墙)面企业评
楼承板企业评价
墙板企业评价
桥梁加工制造企业评价
集成房屋等级评价
专题活动
会议专题
信用建设
信用申报
通知公告
信用动态
信用企业名单
专家库
钢结构专家库
专家申请
标准动态
标准提案
标准发布
标准动态
标准宣贯
会员专区
入会指南
会员登录
会员风采
首页
>
新闻中心
>
通知公告
导航分类
新闻中心
通知公告
分会动态
行业动态
政策法规
行业动态
会员动态
争先树优
展会资讯
通知公告
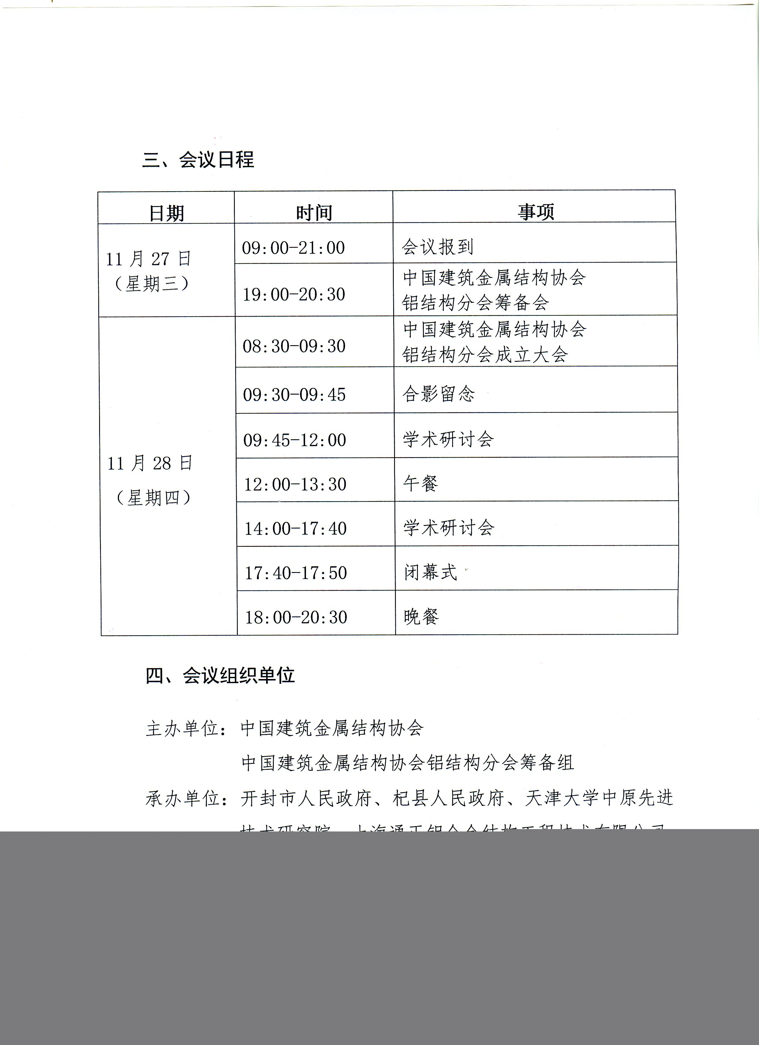
关于召开中国建筑金属结构协会铝结构分会成立大会暨首届全国铝结构学术研讨会的通知
发布时间:2019-11-22 来源:建筑钢结构网
分享:
下载附件:
关于召开中国建筑金属结构协会铝结构分会成立大会暨首届全国铝结构学术研讨会的通知
上一篇:关于建筑金属屋(墙)面设计与施工资质核准工程设计与施工资质企业名单
下一篇:关于建筑金属屋(墙)面设计与施工资质核准工程设计与施工资质企业名单
你知道你的Internet Explorer是过时了吗?
为了得到我们网站最好的体验效果,我们建议您升级到最新版本的Internet Explorer或选择另一个web浏览器.一个列表最流行的web浏览器在下面可以找到.